Techniken zur Rauschreduzierung und Lowband-Empfangsantennensysteme für DXpeditionen von AA7JV.
V.1
Nov 2024
George Wallner, AA7JV
Original Beitrag: https://www.ncdxf.org/misc/AA7JV-TBNoiseReduction.pdf
KI Übersetzung 17.11.2025 - DL1TAM (Ich habe den Deutsch-Text nach bestem Wissen und Können korrigiert.)
1. Einleitung
Die meisten DXpeditionen kündigen mit großer Begeisterung 160-m-CW-Betrieb an. Zu oft liefern sie dann nicht. Sie verbringen wertvolle Tage damit, gegen das Rauschen zu kämpfen, greifen schließlich auf FT8 zurück oder arbeiten nur auf 80 m. Aber das befriedigt die Nachfrage nach 160-m-CW nicht.
Was bedeutet es, auf 160 m CW „effektiv“ zu sein? Meiner Meinung nach sollte eine 14-tägige DXpedition mindestens 500 CW-DX-Verbindungen auf 160 m machen. Natürlich hängt viel vom Standort – und vielen anderen Faktoren – ab, aber 500 QSOs wären eine gute Leistung für eine Entity im Bereich „Top 20–40 Most Wanted“. Für Top-20-Entitäten und höher sind 1.000–2.500 QSOs notwendig, um die Nachfrage zu bedienen. Da auf einer DXpedition der Empfang die eigentliche Herausforderung ist (sie kennen Ihr Rufzeichen), ist die Verbesserung des Empfangs-Signal-zu-Rausch-Verhältnisses (SNR) der Schlüssel zum Erfolg.
Man könnte denken, dass man durch das Aufsuchen einer kleinen tropischen Insel dem Lärm der modernen „Zivilisation“ entkommen kann. Weit gefehlt! Es wird Rauschen geben!
Wenn die Insel bewohnt ist, benutzen die Leute Generatoren, Solaranlagen oder sogar Solarparks, Wechselrichter und Elektronik der billigsten Art, mit null oder minimaler Entstörung. Wenn die DXpedition auf eine unbewohnte Insel geht, bringt sie ihre eigenen Störquellen mit: Generatoren (insbesondere Inverter-Generatoren), Computer, Schaltnetzteile, Wechselrichter, Router und so weiter.
Gewitter sind in den Tropen ebenfalls eine bedeutende Rauschquelle auf 160 m. All dieses Rauschen addiert sich zum Hintergrundrauschen und erschwert den Empfang schwacher Signale auf 160 m (und 80 m). Eine DXpedition, die es ernst meint damit, das „Rare One“ auf 160 m CW zu verteilen, sollte im Vorfeld den Kampf gegen das Rauschen vorbereiten – mit Plänen, Material, vormontierter Ausrüstung sowie eingeplanter Zeit für den Aufbau. Ein zufälliger Ansatz wie „wenn wir Rauschen haben, kümmern wir uns darum“ führt mit hoher Wahrscheinlichkeit zu Enttäuschungen. Oft wird mehr Zeit damit verschwendet, Störquellen zu suchen und zu eliminieren, als man gebraucht hätte, um von Anfang an einen durchdachten Gesamtplan umzusetzen.
Dieses Papier basiert auf meinen Erfahrungen aus 20 Jahren und vielen DXpeditionen, kleinen wie großen. Ich habe aus meinen Fehlern gelernt, damit Sie es nicht müssen. Und wenn Sie alles richtig machen, erhalten Sie vielleicht Mails wie diese: „incredible ears on E5-N this morning at 1107 UTC, just before local SR, I worked E51D QRP, using a ‘nothing special’ Inv-L.“
2. Braucht man eine Empfangsantenne?
Ja, braucht man! Ohne eine gute RX-Antenne arbeiten Sie vielleicht in den ersten Nächten ein paar hundert „Big Guns“, aber danach fallen die QSO-Raten ab, und Sie werden die 100-W-Stationen mit kleinen Antennen – die Sie wahrscheinlich am dringendsten brauchen – nicht mehr arbeiten können.
3. Rauscherwartungen
Auf einer DXpedition ist die Aufgabe, möglichst viele Anrufer zu arbeiten – nicht nur die „Big Guns“, die Ihre Entity vermutlich ohnehin schon im Log haben (es sei denn, Sie sind in Nordkorea). Die schwachen Stationen werden wahrscheinlich S1 bis S3 Signale haben (-120 bis -110 dBm). Um sie zu arbeiten, braucht man ein positives Signal-zu-Rausch-Verhältnis. Da das Signal gegeben ist, besteht die einzige Möglichkeit, das SNR zu verbessern, darin, das Rauschen zu verringern.
Auf einer Insel im Südpazifik kann man auf 160 m unter Idealbedingungen mit einer TX-Vertikalantenne und einem 300-Hz-RX-Filter ein Rauschband von etwa -120 dBm erwarten. Das entspricht etwa S1–S2 Rauschen. Bei einem höheren Rauschpegel von -110 dBm (S3) kann man immer noch viel DX arbeiten, aber alles darüber wird die Fähigkeit, ganz schwache Stationen zu hören, stark beeinträchtigen. Selbst wenn man das Glück hat, -120 dBm Rauschen auf der TX-Antenne zu haben, wird man einige Anrufer nicht hören.
Auf einer tropischen DXpedition haben wir es typischerweise mit vier Rauscharten zu tun: lokal erzeugtes Rauschen, Störungen durch andere Stationen, Hintergrundrauschen und Gewitterrauschen. Ihr erstes Ziel ist, das lokale Rauschen zu minimieren. Führen Sie die Störsuche und -dämpfung tagsüber durch, wenn das Hintergrundrauschen auf 160 m am niedrigsten ist und lokale Störungen herausstechen.
Zum Aufspüren lokaler Störquellen verwenden Sie einen kleinen tragbaren Empfänger mit zwei oder drei ungestimmten Rahmenantennen. Mit der größeren Rahmenantenne finden Sie den ungefähren Ort der Störquelle. Mit einer kleinen Rahmenantenne finden Sie dann den konkreten Anschluss oder das Kabel, an dem das Rauschen einkoppelt. Seien Sie sehr vorsichtig beim Herumstochern in Netzteilen! Ein tragbares AM-Radio mit Ferritantenne kann ebenfalls nützlich sein.

4. Inter-Stations-Rauschen
Inter-Stations-Rauschen, das bei Multi-Stations-DXpeditionen ein Thema ist, stammt hauptsächlich von den in der Nähe befindlichen Sendern der anderen Stationen. Es geht nicht nur um Harmonische oder Spurious. Manche Sender erzeugen beim Senden breitbandiges Rauschen. Obwohl dieses Rauschen im Vergleich zum Hauptsignal deutlich abgeschwächt ist, wird es von der Endstufe mitverstärkt. Für 160 m (und 80 m) tragen die Tiefpassfilter der PA kaum zur Reduktion dieses Rauschens bei. Wenn die TX-Antennen der anderen Stationen nah genug an der 160-m-Antenne stehen, werden Sie einen Sprung des Rauschpegels feststellen, sobald ein anderer Sender sendet. Es braucht nicht viel, um von S2 auf S3 Rauschen zu kommen – genug, um manche schwache Signale zu verdecken.
Bandpassfilter sind auf Multi-Stations-DXpeditionen unverzichtbar, da sie außerbandige Rauschanteile, Harmonische und Spurious reduzieren und als HF-Vorselektoren für die Empfänger wirken. Sie lösen dieses Problem sehr wirkungsvoll. Aber Vorsicht: Bandpassfilter mit schlechter Schirmung können wegen ihrer hochimpedanten Resonanzkreise selbst Rauschen einkoppeln. Manchmal ist zusätzliche Abschirmung notwendig.

(Provisorische Abschirmung eines Multiband-Bandpassfilters)
Das Testen aller Transceiver vor der DXpedition auf Harmonische, Spurious und sowohl außerbandiges als auch inbandiges Rauschen ist unbedingt zu empfehlen.
Hintergrund- (Umgebungs-)rauschen kommt typischerweise aus allen Richtungen. Hier kann eine gute RX-Antenne entscheidend sein.
5. Gewitterrauschen
Gewitterrauschen ist insbesondere südlich des Äquators ein großes Problem. Die besten 160-m-Monate auf der Nordhalbkugel, Oktober bis März, sind gleichzeitig Sommermonate auf der Südhalbkugel, was viele Gewitter bedeutet, insbesondere in der Intertropischen Konvergenzzone (ITCZ). Die ITCZ liegt in diesem Zeitraum nahe oder knapp nördlich des Äquators. Es ist auch Monsunzeit in weiten Teilen Südostasiens, Papua-Neuguinea und Nordaustralien. In großen Teilen des Südpazifiks wird dieses Rauschen etwa drei bis vier Stunden nach lokalem Sonnenuntergang lästig, wenn der Terminator die Monsungebiete erreicht, vermutlich um 1000Z. Die einzige Möglichkeit, dieses Rauschen, das aus Westen kommt, zu verringern, ist eine gerichtete RX-Antenne, die nach Osten oder Nordosten zeigt.
6. Stations- und Antennenlayout
Die Anordnung von Station und Antennen kann großen Einfluss darauf haben, wie viel lokales und Inter-Stations-Rauschen Sie in den Griff bekommen. Die Generatoren und Antennen so weit wie praktikabel voneinander entfernt zu platzieren, ist ein guter Anfang. Die Erdung ist am Wasserrand wesentlich einfacher, und eine gute Erde kann einen deutlichen Unterschied machen. Koaxkabel sollten idealerweise nicht nah beieinander und parallel verlaufen. Müssen sie sich kreuzen, kann man eines der Kabel vergraben, um einen „Abstandshalter“ zu schaffen. Wenn die Station einmal aufgebaut ist, lässt sich alles nur schwer umsetzen – planen Sie sorgfältig! Auf großen DXpeditionen ist es möglich, CW-, SSB- und FT8-Stationen weiter voneinander zu trennen, um In-Band-Betrieb zu ermöglichen. Dies kann das Rauschen zusätzlich verringern.
Die folgende Abbildung zeigt das Stations- und Antennenlayout der N5J-DXpedition. Die Lowband-Antennen liegen entlang der Küstenlinie, wo sie vom guten Erdpotential des Salzwassers profitieren. Die Station und die Generatoren sind ebenfalls nahe am Wasser. Die RX-Antenne ist am weitesten entfernt, etwa 600 Fuß von der 160-m-TX-Antenne.

(Skizze: N5J Jarvis Island Station und Antennenlayout)
7. Erdung
Eine gute Erdung ist Ihre erste Verteidigungslinie gegen Rauschen. Erden Sie das Generatorgehäuse, die Funkgeräte – alles, was einen Erdanschluss hat. Jedes Gerät sollte eine direkte Erdleitung zur Erdungsstange oder zu einer gemeinsamen Erdschiene haben. Mehrere parallele Drähte ergeben eine Erdverbindung mit niedrigerer Impedanz.

(Skizze mit drei Beispielen: Gut – Gut – Schlecht: Erdungsanordnungen)
Erdleitungen von einem Gerät zum nächsten durchzuschleifen, ist schlechte Praxis, da Rauschen über diese Erdleitung übertragen werden kann, insbesondere vom Netzteil zum Empfänger. Bedenken Sie: Selbst eine ausgezeichnete Salzwassererde hat immer noch einen gewissen Widerstand und eine Reaktanz (mehr als 2 Ohm).
Die beste HF-Erde erhält man mit Erdungsstangen im Wasser, die in den Sandboden getrieben oder zwischen Felsen verklemmt werden. Führen Sie die Arbeiten bei Ebbe durch, um sicherzustellen, dass die Stangen stets von Wasser bedeckt sind. Erdleitungen zu den Erdungsstangen sollten kurz und geradlinig sein und mindestens AWG 16 Querschnitt haben.
Ist eine kurze Verbindung zur Salzwassererde nicht möglich, hängt die Qualität der erreichbaren HF-Erde stark von der Beschaffenheit des Strands oder Ufers ab. Bei einem Strand mit feinem Sand lässt sich eine Stange oft so tief einschlagen, dass sie das Grundwasser erreicht und damit eine gute HF-Erde bildet. Der Grundwasserspiegel reicht in sandigen Stränden überraschend weit ins Landesinnere. Aber achten Sie darauf, die salzhaltige Schicht zu erreichen – treiben Sie die Stange durch die oft darüber liegende Süßwasserschicht, die auf dem schwereren Salzwasser „schwimmt“. Sie benötigen Erdungsstangen, die mindestens 5 Fuß lang sind (nehmen Sie einen schweren Hammer mit).
Auf Stränden oder Inseln mit Korallenschutt, Felsuntergrund oder trockenem Sand ist es deutlich schwieriger, eine gute HF-Erde zu bekommen. Wenn sich über einer Felsplatte eine Sandschicht befindet, kann man manchmal eine horizontale Erdungsstange im feuchten Sand über dem Fels vergraben. Bei Korallenschutt muss man oft viele Stellen probieren, um eine Stange tief genug zu bekommen. Wo Fels oder Korallenschutt das Einschlagen einer Stange verhindert, können auf dem Boden liegende λ/4-Radials als Ersatz für eine HF-Erde dienen. Diese Drähte sind jedoch ebenso gut darin, Rauschen zu führen oder abzustrahlen wie es zur Erde abzuleiten.
Drähte mit an den Enden befestigten Steinen ins Wasser zu werfen, kann funktionieren oder auch nicht. Sie verheddern sich oft, werden bei Tidenwechsel vom Wellengang ans Ufer gespült. Drähte, die zur Erdung ins Salzwasser führen, sollten an etwas Solidem befestigt werden, vorzugsweise an einer Erdungsstange, die entweder tief eingeschlagen oder fest zwischen Felsen verklemmt ist. Isolierte Drähte sind in Ordnung, insbesondere wenn sie an eine Erdungsstange angeschlossen sind.

(Foto: Aluminium-Erdungsstange)
Verwenden Sie Erdungsstangen aus L-förmigen Aluminiumprofilen. Diese sind besser als kupferummantelte Stahlstangen, weil sie nicht korrodieren und leichter sind. Eine angeschliffene Spitze hilft, kleine Steine beim Einschlagen beiseite zu drücken.
In salzhaltiger Umgebung korrodieren ungeschützte Kupfer-Aluminium-Verbindungen innerhalb weniger Tage und fügen einen erheblichen Widerstand hinzu. Verwenden Sie Noalox-Paste an der Verbindung zwischen Draht und Stange. Großzügig auftragen.
8. HF-Drosseln (Chokes)
Drosseln fügen der Leitung eine serielle HF-Impedanz hinzu. Am wirksamsten sind sie in Kombination mit einem niederimpedanten Weg zur Erde, vorzugsweise direkt an der Drossel.


(Skizze: Oben nur Ferrit; unten Ferrit plus Erdung, die den Störstrom nach Erde ableitet.)
In der oberen Konfiguration fügt die Drossel (oder der aufgeschnappte Ferritkern) der Außenseite des Koaxmantels eine serielle Impedanz hinzu. Ihre Wirkung ist begrenzt, da der Störstrom nur durch die geringe Ableitungskapazität des Kabels zur Erde verringert wird. Im unteren Beispiel wird der Störstrom vollständig zur Erde abgeleitet, wodurch das auf der restlichen Kabellänge geführte und abgestrahlte Rauschen eliminiert wird. Noch besser wird es mit zusätzlichen Drosseln an beiden Kabelenden.
Wirksame HF-Drosseln können hergestellt werden, indem man Koax-, Netz- oder Steuerleitungen durch Ferrit-Toroidkerne wickelt. Aufsteck-Ferrite sind weniger wirksam, lassen sich aber leicht einsetzen, ohne das System zu zerlegen. Eine wesentliche Informationsquelle zu Drosseln ist Jim, K9YC’s „Cookbook“: http://k9yc.com/2018Cookbook.pdf.
Sie können nicht „zu viele“ Drosseln oder Ferrite haben! Bringen Sie sie an allen Koax-Zuleitungen an, um HF-Ströme auf der Außenseite des Koaxmantels zu begrenzen. Datenleitungen sollten ebenfalls Drosseln haben. Verwenden Sie geschirmte Kabel, insbesondere für Ethernet-Leitungen (CAT6). Verbinden Sie beide Schirmenden mit Erde, außer wenn erhebliche AC-Ströme über den Schirm fließen könnten; dann sollte man nur ein Ende erden.
9. Generatorrauschen
Die Hauptquelle des Rauschens bei den meisten Generatoren ist die Zündung (außer bei Dieselgeneratoren). Die Erdung des Generators kann helfen, sofern Sie eine gute Erde haben. Abgestrahltes Zündrauschen lässt sich verringern, indem man das Zündkabel schirmt. Ein kleiner Kondensator zwischen Gehäusemasse und Primärkreis der Zündspule kann ebenfalls helfen. Seien Sie vorsichtig – alles über 10 nF kann die Zündenergie schwächen! Auch das Umwickeln der Zündspule mit Kupferfolie und deren Erdung kann helfen. In jedem Fall sollte der Generator so weit wie praktisch möglich von Funkgeräten und anderer Ausrüstung entfernt stehen (10 m oder mehr). Beachten Sie: Ein Generator, der im lauten Vorstadthinterhof „rauschfrei“ wirkt, kann auf der leisen Inselumgebung beträchtliches Lowband-Rauschen verursachen. Lassen Sie sich nicht täuschen!
Zwischen die Steckdose des Generators und das zur Station führende Netzkabel sollte ein gutes Filter geschaltet werden. Ein solches Filter ist bei einem Inverter-Generator (wie dem Honda EU22i) Pflicht!

(Abbildung: AC-Netzfilter)
Der AC-Netzfilter besteht aus drei Teilen: einer Gleichtaktdrossel auf einem 2,4-Zoll-#31-Ferritkern, einem kommerziellen Netzfilter und einer separaten Erdleitungs-Drossel. Die Drossel der Erdleitung ist besonders wichtig, da Störungen oft über diese Leitung laufen. Filter und Erdleitungs-Drossel lassen sich leicht in das Netzkabel einschleifen und mit Band abdichten. Alternativ können sie in einem wasserdichten Gehäuse mit Steckverbindern untergebracht werden. Die Erdlasche des Filters (PE) auf der Lastseite (also Richtung Station) wird geerdet. Wickeln Sie überschüssiges Kabel zu einer zusätzlichen Drossel auf. Um Zeit zu sparen, sollten Filter (und Drosseln) vor der DXpedition vormontiert und getestet werden.
Als letztes Mittel kann das Vergraben des Netzkabels im nassen Sand das abgestrahlte und geführte Rauschen reduzieren. Ich glaube, von einem nicht geradlinigen Kabelverlauf profitiert man zusätzlich. Führen Sie diese Arbeiten bei Ebbe aus und vergraben Sie das Kabel so tief, dass es bei den meisten Tiden vom Wasser bedeckt ist. Achten Sie unbedingt darauf, dass der Kabelmantel keine Schnitte oder Beschädigungen aufweist, durch die Wasser eindringen könnte.
Je weiter die Generatoren von den Antennen entfernt sind, desto besser – solange der Spannungsfall auf der Leitung nicht zu hoch wird. Ein zusätzlicher Vorteil großer Entfernung ist der niedrigere Geräuschpegel, den man schätzt, wenn man -120-dBm-Signale zu entziffern versucht.
Auf DXpeditionen verwende ich ausschließlich 240 V AC statt 120 V. Bei 240 V halbiert sich der Strom für die gleiche Leistung. Das bedeutet ein kleinerer (und leichterer) Kabelquerschnitt für den gleichen Spannungsfall, oder bei gleicher Kabellänge nur die Hälfte des Spannungsfalls. Eine dünnere Leitung ist aus Sicht des Rauschens vorteilhaft, da sie mehr Windungen auf einem gegebenen Ferritkern ermöglicht. Mehr Windungen bedeuten ein höheres Drosselimpedanz-Niveau (Impedanz ~ Quadrat der Windungszahl).
Zu den Gezeiten: Auf allen Meeresinseln haben Sie Tiden, mit täglichen Wasserstandsschwankungen von 30 cm bis zu mehreren Metern, in Küstenbereichen manchmal sogar deutlich mehr. Studieren Sie die Tidentabellen, um zu entscheiden, wann und wo Sie Antennen und Erdungsstangen setzen. Idealerweise sollen Antennen und Erdungsstangen an der Niedrigwasserlinie installiert werden, wo sie nicht trockenfallen, die Antennen aber bei Hochwasser nicht von den Wellen umgerissen werden.
10. Störquellen und Einkopplwege

Neben dem Inverter-Generator sind Schaltnetzteile die Hauptquellen von Rauschen. Deren Störungen werden durch andere Geräte mit Mikroprozessoren noch verstärkt. Rauschen, das auf der Außenseite des Koaxmantels der Hauptantenne als Gleichtaktstrom geführt wird, kann in die Antenne einkoppeln; diese strahlt es dann ab. Die RX-Antenne in der Nähe kann dieses re-strahlte Rauschen wiederum aufnehmen. Ein in die Generatorausgänge eingefügtes Filter sowie Drosseln auf Netz-, Steuer- und Koaxleitungen, kombiniert mit sorgfältiger Erdung, reduzieren die in den Empfänger gelangenden Störungen erheblich.

(Skizze: Rauschunterdrückung mit Filter und Drosseln)
Wenn Sie all das Offensichtliche getan und das lokale Rauschen deutlich reduziert haben, wird vermutlich trotzdem noch Reststörung vorhanden sein. Ihr Problem ist dann die abnehmende „Rendite“ auf zusätzliche investierte Zeit – die verbleibenden Störquellen aufzuspüren wird sehr zeitaufwendig. Anders als zu Hause haben Sie auf einer DXpedition keine Wochen oder Monate – jede Nacht auf 160m ist kostbar, Sie müssen weiterkommen. Der nächste Schritt ist der Aufbau einer RX-Antenne, die – bei ausreichendem Abstand – das lokale Restrauschen wenig oder gar nicht mehr hört oder es wenigstens auf ein erträgliches Maß reduziert. Sie haben viel Aufwand betrieben, um an diesen seltenen Ort zu kommen. Es lohnt sich, noch einen Schritt weiterzugehen, um den Lowband-Betrieb wirklich effektiv zu machen. Bauen Sie ein RX-Antennensystem.
11. RX-Antennensystem
Es ist ein System, weil es nicht nur um die Antenne geht. Koax-Zuleitung, Vorverstärker, Drosseln und Erdung spielen alle eine wichtige Rolle. Alles muss richtig gemacht werden, damit man zufriedenstellende Ergebnisse erzielt! Eine gute RX-Antenne kann völlig nutzlos werden, wenn ihre Zuleitung Rauschen einkoppelt oder sie re-strahltes Rauschen von der TX-Antenne aufnimmt.
12. Koax-Zuleitung
Ich verwende 75-Ohm-RG-6-Koax mit vierfacher Schirmung (DX Engineering Teilenummer: DXE-RG6UQ-1000) mit F-Kompressionssteckern. Durch die Fehlanpassung von 50-Ohm-Empfängereingang zu 75-Ohm-Koax ergibt sich etwas mehr Dämpfung (3,3 dB vs. 3,0 dB auf 1.000 Fuß) als bei 50-Ohm-Koax. Die zusätzlichen 0,3 dB sind in einem Empfangssystem vernachlässigbar. Im Empfangssystem zählt das Signal-zu-Rausch-Verhältnis (SNR). Es ist deutlich wichtiger, eine gute Schirmung zu haben, damit kein Rauschen in den Innenleiter einkoppelt. Wenn Sie Purist sind, können Sie am Empfänger einen 75:50-Ohm-Übertrager einsetzen. Achten Sie lediglich darauf, dass dessen Verlust kleiner als 0,3 dB ist!
Stellen Sie sicher, dass der Innenleiter des Koaxkabels – der im F-Stecker als Mittelpin dient – sauber ist. Ich trage eine sehr kleine Menge Conducto-Lube (Cool-amp #240-200) Silberpaste auf den freiliegenden kupferkaschierten Innenleiter auf, um eine gute Verbindung sicherzustellen und Oxidation zu verhindern. Achten Sie darauf, dass die Paste nicht auf den Isolator gelangt (https://www.cool-amp.com/conducto-lube). Günstigere kupferbasierte Pasten sind bei Amazon erhältlich. Tragen Sie auf das Außengewinde der F-Buchsen ebenfalls eine kleine Menge Conducto-Lube oder etwas DeOxit-Fett auf und ziehen Sie die Stecker mit einem Schlüssel fest. Umwickeln Sie die Verbindung mit Isolierband, um Wasserzutritt zu verhindern (selbst bei „wasserdichten“ Steckern). Das ist besonders wichtig, wenn das Koax zur Versorgung eines entfernten Vorverstärkers verwendet wird. Jeglicher Leckstrom zwischen Innenleiter und Schirm kann Rauschen erzeugen, insbesondere bei vorhandener Korrosion. Geflutetes Koax widersteht Feuchtigkeit besser, ist aber für einen zweiwöchigen Einsatz nicht zwingend erforderlich.
Wenn Sie altes Koax verwenden (was Sie nicht sollten …), schneiden Sie die alten Stecker und etwa einen Meter Kabel ab. Untersuchen Sie das Kabel auf Korrosion und sprühen Sie – falls sauber – den Schirm mit einer kleinen Menge DeOxit ein, bevor Sie neue Stecker montieren.
Wickeln Sie überschüssiges Koax zu einer Spule auf und legen Sie sie auf den Boden. Diese wirkt als Drossel, und ihre Kapazität zur Erde kann helfen, leitungsgeführtes Rauschen zu verringern. Halten Sie das RX-Koax von anderen Kabeln fern, insbesondere von Hochleistungs-TX- oder CAT6-Datenleitungen. Wenn eine Kreuzung unvermeidlich ist, sollte sie im rechten Winkel erfolgen. Vergraben Sie das RX-Koax im Sand oder legen Sie Abstandshalter, um Kopplung zu reduzieren.
13. Empfangsantennen
Ich konzentriere mich auf vier einfache Empfangsantennen: Flag, Delta-Schleife (Delta Loop), DHDL und einen kurzen Beverage. Es gibt viele andere gute RX-Antennen, teils kommerziell erhältlich, die den Job ebenso gut oder besser machen. Ich habe diese vier ausgewählt, weil sie leicht zu bauen sind und wenig Material benötigen. Natürlich hätte ein Acht-Element-Kreisarray („Eight Circle Array“) eine bessere Performance als jede der hier beschriebenen Antennen, aber können Sie sich den Zeitaufwand für eine 14-tägige DXpedition leisten? Beverage-Antennen liefern ebenfalls hervorragende Ergebnisse, funktionieren aber nicht immer auf von Wasser umgebenen Inseln.
Alle diese Antennen verbessern das SNR, indem sie eine Richtung bevorzugen und andere Richtungen unterdrücken. Da atmosphärisches Rauschen aus allen Richtungen kommt, „hört“ die Antenne einen Teil dieses Rauschens nicht; ihre Gesamtrauschleistung am Ausgang sinkt. Signale aus der „bevorzugten Richtung“ werden weniger stark abgeschwächt – das SNR verbessert sich.
Die Güte einer RX-Antenne wird durch den Direktivitäsfaktor (DF) beschrieben. DF ist die Differenz zwischen dem mittleren Antennengewinn und dem Gewinn in der Hauptkeule. DF wird ab etwa 6 dB interessant. Eine gute Flag hat einen DF von etwa 7 dB, ein „ordentlicher“ Beverage etwa 11 dB (ein sehr guter 12 dB, aber …).
Alle diese Antennen haben einen niedrigen Gewinn und sind nur für den Empfang geeignet. Ihre Gewinne liegen zwischen etwa -15 und -40 dBi. Sie liefern schwache Signale, die leicht von Rauschen überdrückt werden können, das über die Zuleitung oder andere Stellen zwischen Antenne und Empfänger einkoppelt.
Da alle diese Antennen scharfe Nullen nach hinten und relativ breite Keulen nach vorne haben, kann man sie so ausrichten, dass Rauschen aus einer bestimmten Richtung unterdrückt wird – selbst wenn das bedeutet, nicht das stärkste empfangene Nutzsignal zu bekommen. Denken Sie daran, dass das SNR entscheidend ist. Ein Verlust von 2 dB Signal ist ein guter Tausch, wenn man dafür 20 dB Rauschen eliminiert.
Eine gute RX-Antenne ist außerdem angenehmer zum Zuhören, da das Gesamtrauschen geringer ist. „Komfort“ bedeutet längere Ausdauer und mehr QSOs. Zusätzlich kann eine geschickt ausgerichtete RX-Antenne Pegelunterschiede zwischen Regionen ausgleichen. Im westlichen Pazifik kann eine nach Nordost gerichtete RX-Antenne beispielsweise NA- und JA-Stationen etwa gleich stark hören, während auf der omnidirektionalen TX-Antenne JAs wesentlich stärker wären und den Betrieb zugunsten von NA-Stationen („JA-Wall“) erschweren würden.
Die Website von W8JI (https://www.w8ji.com/antennas.htm) enthält wertvolle Informationen zu RX- (und anderen) Antennen und verwandten Themen.
14. Die Flag-Antenne
Die Flag ist eine rechteckige, nichtresonante, belastete Schleife. Sie wird in einer Ecke gespeist und in der gegenüberliegenden Ecke mit einem Widerstand abgeschlossen. Diese Antenne ist ein Arbeitstier mit genügend Gewinn, um auch ohne Vorverstärker zu funktionieren, obwohl ein solcher dringend empfohlen wird. Der DF dieser Antenne liegt etwa bei 7,3 dB.

(Skizze: Flag-Empfangsantenne)
Der Übertrager passt das 75-Ohm-Koax an die (ungefähr) 1.100-Ohm-Schleifenimpedanz an. Er isoliert die Antenne gleichzeitig von Gleichtaktstörungen auf dem Koax. Ein 1:16-Übertrager lässt sich leicht auf einem Binocular- oder Toroidkern aus #43-Ferrit wickeln. Drei Windungen Primärwicklung (Niedrigimpedanzseite) und 12 Windungen Sekundärwicklung ergeben ein Windungsverhältnis von 1:4 und somit ein Impedanzverhältnis von 1:16. Idealerweise sollte die Kapazität zwischen den Wicklungen minimiert werden. Der Abschlusswiderstand muss nichtinduktiv sein, z. B. Kohle-, Keramik-, Dickschicht- oder Metalloxidtyp, mit 1–2 W Belastbarkeit.
Es gibt einige wichtige Aspekte bei der Flag (und anderen Schleifen): Erstens sind die Abmessungen nicht kritisch, ebenso wenig das genaue Übersetzungsverhältnis des Übertragers oder der Wert des Abschlusswiderstands. Ein 1:9-Übertrager funktioniert ebenfalls, und der Abschlusswiderstand kann irgendwo zwischen 900 und 1.200 Ohm liegen, solange Sie keine extrem scharfe Null nach hinten brauchen. Die hier angegebenen Werte sind diejenigen, die ich verwende und durchgerechnet habe. Man kann die Antenne um drei Meter kürzen, ohne dass sich viel ändert. Machen Sie sie aber nicht zu klein, sonst funktioniert sie nicht mehr! Die Signalspannung der Schleife ist proportional zur umschlossenen Fläche. Wird die Antenne zu klein (Gewinn -50 dBi oder schlechter), ist das empfangene Signal so niedrig, dass es nahe am thermischen Rauschen des Abschlusswiderstands liegt. S9-Signale hört man noch, aber schwächere Signale werden vom Widerstandsrauschen überdeckt. Ein Vorverstärker kann das nicht mehr „reparieren“.
Die Antenne empfängt von der Speisepunkt-Seite (Front), also dort, wo der Übertrager sitzt. Die Flag benötigt zwei Abspannpunkte, z. B. zwei 25-Fuß-Glasfaser-Teleskopmasten. Der Draht sollte isoliert sein. Der Drahtdurchmesser ist ebenfalls unkritisch, sollte aber nicht dünner als AWG 20 sein, um ausreichende mechanische Stabilität zu gewährleisten und Längenänderungen durch Dehnung zu vermeiden.
Die oben gezeigte Flag hat aufgrund ihrer Größe einen Gewinn von -22 dBi. Eine kleinere Version hätte geringeren Gewinn, dafür leicht bessere Vor-/Rückdämpfung und einen etwas höheren DF. Außerdem ist die ursprüngliche Größe auf 80 m weniger nützlich. Wenn Sie die 160-m-Performance maximieren wollen, ist diese größere Antenne mit höherem Ausgangssignal besser. Ist Ihnen 80 m sehr wichtig, könnte eine 40×14-Fuß-Variante sinnvoller sein.


(EZNEC-Modell und Diagramme der 60×20-Fuß-Flag)

(Foto: Flag bei N5J, Jarvis Island, 2024)
15. Delta-Schleife (Delta Loop)
Der Vorteil dieser Antenne ist, dass sie nur einen Abspannpunkt benötigt. Mit einem Gewinn von -25 dBi liegt sie um etwa 3 dB niedriger als eine ähnlich große Flag, aber der DF beträgt 7,5 dB – ein guter Wert. Die gleichen Prinzipien wie bei der Flag gelten auch hier.

(Skizze: Delta-Loop)
Die Abmessungen sind nicht kritisch. Eine kleinere Antenne liefert ein schwächeres Signal, aber einen etwas höheren DF (Richtfaktor). Bei lokalem Rauschen führt der höhere Signalpegel einer größeren Antenne allerdings zu einem besseren SNR.


(Modell einer 12 m hohen Delta-Schleife)
16. Die DHDL
Während der TX3A-DXpedition nach Chesterfield hatten wir starkes Gewitterrauschen aus Papua-Neuguinea, etwa 1.000 Meilen nordwestlich unseres Standorts. Wir brauchten etwas mit engerer Hauptkeule als eine Flag. Uns war klar, dass zwei phasengesteuerte Flags eine schmalere Hauptkeule liefern würden. Durch Ausrichtung des Arrays nach Nordost hätten wir die Gewitterrauschquelle seitlich, NA wäre weiterhin gut zu hören. Uns fehlten jedoch die dafür nötigen Bauteile. Was wir hatten, waren zwei Masten, ein Übertrager und ein paar Widerstände.
Die DHDL ist im Wesentlichen aus zwei halben Delta-Schleifen aufgebaut, deren Drähte so gekreuzt sind, dass ein phasiges Array entsteht. Sie verwendet zwei hohe und eine niedrige Stütze, einen Übertrager und einen Abschlusswiderstand. Die beiden Diagramme unten zeigen die Verbesserung: Links das Azimutdiagramm einer Delta-Loop, rechts die DHDL. Seitlich gibt es etwa 5 dB mehr Dämpfung, nach hinten noch mehr. Der DF der DHDL liegt bei rund 9,3 dB – besser als der DF der Flag mit 7,3 dB.


(Abbildungen: 60-Fuß-DHDL; links Vergleichsdiagramm Delta-Loop, rechts DHDL)
Ein DF (Richtfaktor) von 9,3 dB ist hervorragend. Wo ist der Haken? Der Haken ist der deutlich geringere Gewinn: -31 dBi vs. -23 dBi – also etwa 10 dB niedrigere Signal- (und Rausch-)pegel als bei der Delta-Loop. Viele Funkamateure, die eine DHDL ausprobiert haben, waren enttäuscht und dachten: „Die Antenne ist taub.“ So klingt sie auch: Ein Signal, das an der TX-Antenne bei -120 dBm liegt, kommt an der DHDL bei -145 dBm heraus. Das ist eine sehr kleine Signalspannung; ein rauscharmer Vorverstärker mit 20 dB Gain direkt an der Antenne ist zwingend notwendig.
17. Der Beverage
Mit Beverage-Antennen auf Inseln habe ich gemischte Erfahrungen gemacht. Auf Willis Islets hatten wir einen 500-Fuß-Beverage, der ziemlich gut war. Auf Wood Cay auf den Bahamas (C6AGU) bekam ich trotz reichlich Platz und scheinbar trockenem Sand keinen Beverage zum Laufen. Ein 300-Fuß-Beverage auf Chesterfield Reef hat „so lala“ funktioniert, während praktisch die gleiche Antenne auf Mellish Reef gar nicht wollte. Auf Navassa Island (K1N) hatten wir einen hervorragenden 600-Fuß-Beverage, allerdings über felsigem Terrain und weit vom Wasser entfernt. Ich habe schon eine Weile keinen Beverage mehr eingesetzt, aber hier ist eine Beschreibung des auf Navassa verwendeten Designs. Viel Erfolg!


(Skizze: 600-Fuß-Beverage, verwendet bei K1N)
Mit einem DF (Richtfaktor) von 11 dB wäre dies eine überragende Antenne – vorausgesetzt, Sie bekommen sie zum Arbeiten. Der Gewinn von -13 dBi liefert starke Signale, die auch bei lokalem Rauschen noch gut herausstehen. Beachten Sie die Gegengewichtsdrähte am fernen Ende – nötig, weil wir keine Erdungsstange in den Fels treiben konnten. Stattdessen wurden Gegengewichte auf dem Boden ausgelegt. Die Beverage-Drähte wurden über Büsche geführt, um sie etwa 1–1,5 m über dem Boden zu halten. Der Übertrager stammte von DX Engineering, ähnlich wie https://www.dxengineering.com/parts/ums-bt-75#overview.
18. Vorverstärker
Ein rauscharmer (Rauschzahl ≤ 2 dB) Vorverstärker mit etwa 20 dB Gewinn ist für eine DHDL unverzichtbar. Ich empfehle dringend, auch bei Flag und Delta-Loop einen Vorverstärker einzusetzen. Der Vorverstärker sollte an der Antenne montiert werden. Das dient nicht nur dazu, Koaxverluste zu kompensieren, obwohl er das auch tut. Der Vorverstärker wird dorthin gesetzt, wo das SNR am besten ist – direkt an die RX-Antenne. Er hilft, dieses SNR zu bewahren. Weiter hinten in der Empfangskette verschlechtert sich das SNR, weil dort Rauschen eingekoppelt wird. Ein Verstärker an dieser Stelle würde dieses Rauschen mitsamt dem Nutzsignal verstärken und am SNR nichts verbessern.
Ich bevorzuge Vorverstärker mit selektivem Eingang, d. h. mit Bandpassfilter. Bei RX-Antennen mit niedrigem Gewinn wie Flag oder Delta-Loop ist Übersteuerung durch außerbandige Signale von nahegelegenen Sendern zwar unwahrscheinlich, aber eine verlustarme selektive Eingangsstufe verhindert sie zuverlässig. Das ist wichtig, weil sich geringe Rauschzahl und niedrige Leistungsaufnahme leichter mit einem Verstärker geringerer IP3 erreichen lassen, der ansonsten anfälliger für Übersteuerung wäre.
Eine wichtige Aufgabe des Vorverstärkers ist es, das empfangene Signal so weit anzuheben, dass es oberhalb des weiter hinten eingekoppelten Rauschens liegt. Ein Beispiel: Angenommen, in Ihrem Empfänger werden -110 dBm Störpegel eingekoppelt. Sie könnten Tage damit verbringen, diese Störung zu beseitigen – ohne Erfolgsgarantie. Stattdessen fügen Sie einen 20-dB-Vorverstärker nahe der RX-Antenne ein, der das RX-Signal (und das Hintergrundrauschen) auf einen Pegel anhebt, der deutlich über dem lokalen Empfängerrauschen liegt.


(Skizze: SNR ohne und mit Vorverstärker)
Ohne Vorverstärker wird das -120-dBm-Signal vom -110-dBm-Rauschen im Empfänger vollständig überdeckt (Sie verwenden eine RX-Antenne mit deutlich geringerem Ausgangspegel als die TX-Antenne). Der Vorverstärker hebt das Signal um 20 dB an, wodurch ein Abstand von 7 dB entsteht. (Er hebt auch das Hintergrundrauschen um 20 dB auf -110 dBm an. Der Gesamtstörpegel am Empfänger liegt dann bei etwa -107 dBm – tatsächlich etwas darunter, aber ich bin zu faul für die exakte Rechnung.)
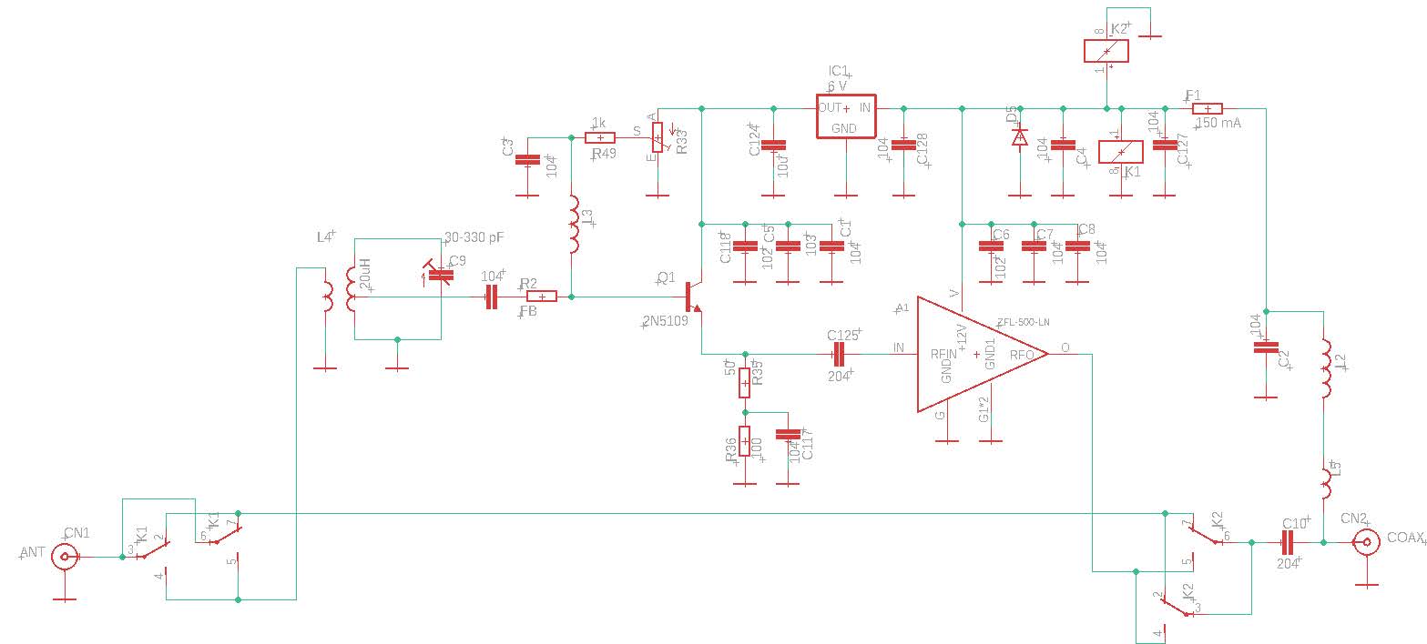
Das folgende Schaltbild zeigt den Vorverstärker, den ich in letzter Zeit verwende. Dies ist ein improvisierter Verstärker, den wir während der E51D-DXpedition 2023 gebaut haben, als unser teurer kommerzieller Vorverstärker ausfiel. Wir hatten einen 2N5901-Transistor und ein Mini-Circuits-ZFL-500-LN-Modul als Reserve. Dieser improvisierte Vorverstärker erwies sich als sehr rauscharm mit 20 dB Verstärkung – der beste Vorverstärker, den ich je hatte! Der abgestimmte Eingangskreis ist auf 160 m ausgelegt; bei abgeschalteter 12-V-Versorgung wird der Verstärker umgangen (Bypass). Für 80 oder 40 m ist mit den hier beschriebenen Antennen kein Vorverstärker zwingend notwendig.

(Schaltbild: Improvisierter rauscharmer Vorverstärker)
Der Vorverstärker wurde in einem wasserdichten Pelican-Gehäuse montiert. Ihn zwischen Antenne und Koax zu setzen, dauert nur eine Minute.
Wenn Sie keinen eigenen Vorverstärker bauen möchten, eignet sich der DX Engineering SV-BF-994x5 (https://www.dxengineering.com/parts/svp-sv-bf-994x5#overview) sehr gut. Sie müssen lediglich die Stromauskopplung (siehe DC-Einspeiseschaltung unten) bauen und in ein wasserdichtes Gehäuse setzen. Drehen Sie die Verstärkung nicht zu hoch! Der Verstärker kann bis zu 40 dB liefern, wird bei dieser Verstärkung aber leicht übersteuert und erzeugt IM-Produkte. Halten Sie die Verstärkung bei 20 dB; dort besitzt er einen vernünftigen IP3 und seine beste Rauschzahl.
19. Versorgung des Vorverstärkers
Zur Versorgung des Vorverstärkers (und eventuell benötigter Relais) kann die Koax-Mitte mit +12 V (oder einer anderen DC-Spannung) belegt werden. An beiden Enden wird ein DC-Einspeiseglied (Bias-T) verwendet. Es ist extrem wichtig, sicherzustellen, dass die DC-Spannung gut gefiltert ist, bevor sie ins Koax eingespeist wird. Schaltnetzteile sind wegen ihres geringen Gewichts und Volumens zwar attraktiv, können aber erhebliche Störanteile auf ihrer Ausgangsspannung haben. Man muss verhindern, dass diese oder andere Störungen ins Koax gelangen. Als erster offensichtlicher Schritt sollten alle Netzteil-Ausgänge gut abgeblockt und gefiltert werden (Drossel plus Kondensator). Das Schaltbild und die Bilder unten zeigen die DC-Einspeisung, die ich verwende. Beachten Sie die zusätzliche Filterung der DC-Spannung (CHOKE1 und 220-µF-Kondensator).


(Abbildung und Fotos: DC-Power-Injector)
Wenn ein entfernter Vorverstärker über RG-6 versorgt wird, ist der Spannungsfall durch den Widerstand des kupferkaschierten Stahlinnenleiters zu beachten. Der kombinierte DC-Widerstand von Innenleiter und Schirm liegt bei etwa 30 Ohm pro 1.000 Fuß RG-6. Läuft ein Strom von 100 mA, fallen 3 V ab. Stellen Sie sicher, dass der Vorverstärker auch mit 9 V noch arbeitet, oder speisen Sie 14 V ein, um genügend Spannung am Verstärker zu haben. Ein stromsparender Vorverstärker ist hier von Vorteil.
Ein weniger bekannter Punkt: DC-Spannung auf dem Koax kann selbst eine Störquelle sein. Wenn Feuchtigkeit oder Verschmutzung Leckströme zwischen Schirm und Innenleiter verursachen, können sogenannte Mikro-Lichtbögen („micro-arcing“) Rauschen erzeugen. Achten Sie darauf, dass keine Feuchtigkeit in Stecker oder Kabel eindringt. Andererseits sorgt ein kontinuierlicher DC-Strom über mehrere Steckverbindungen (und eventuell Relaiskontakte) für bessere Übergänge und weniger Rauschen, weil er diese Kontakte „befeuchtet“ (engl. „wetting current“). Kontaktmaterialien außer Gold bilden oft einen dünnen Oxidfilm, der sehr kleine Signale behindern kann. Der Wetting-Strom baut diese Oxidschicht ab und sorgt für einen guten, dauerhaften Kontakt.
Werden Relais im Empfangspfad eingesetzt, sollten Relais mit vergoldeten bifurkerten Kontakten verwendet werden. Wenn die Kontakte zusätzlich einen DC-Strom führen (≥ 5 mA), funktionieren auch billigere Kontaktmaterialien wie Silber-Palladium zuverlässig.
(Manchmal ist das Hinzufügen eines Wetting-Stroms eine gute Reparaturmaßnahme für T/R-Relais in PAs, die beim Umschalten auf RX unzuverlässig sind. Verwenden Sie einen 100-k-Widerstand von einer rauscharmen Spannungsquelle, um einen kleinen Strom durch den normalerweise geschlossenen Kontakt zu führen. Dieser Strom „befeuchtet“ die Kontakte, baut den Oxidfilm ab. Das ist manchmal einfacher als ein Relaiswechsel – der neue Kontakt wird nach einem Jahr aus demselben Grund wieder problematisch.)
20. Schlussfolgerung
Eine DXpedition ist ein Rennen gegen die Zeit. Zeit, die man auf die Jagd nach Störquellen verwendet, ist Zeit, in der man keine QSOs macht. Andererseits braucht man für wirklichen Erfolg auf 160 m CW eine rauscharme Empfangsumgebung. Das richtige Maß an Rauschunterdrückung und eine gute Empfangsantenne bringen Sie dorthin. Aber Sie müssen vorbereitet sein – sowohl mit dem nötigen Material als auch mit entsprechend eingeplanter Zeit.
Nach meiner Erfahrung gibt es auf den meisten DXpeditionen ein oder zwei magische Nächte auf 160 m, in denen die Ausbreitungsbedingungen perfekt sind, Gewitter- und Hintergrundrauschen gering bleiben und man fast die ganze Nacht einen durchgehenden Pile-Up hat. Es ist ein Traum, irgendwo im Südpazifik zu sitzen und auf 160 m die ganze Nacht zu arbeiten – dem Graulicht folgend, abends mit NA, später bis zum Sonnenaufgang mit Europa. Das passiert auf 160 m nicht oft. Seien Sie bereit dafür!




